• 400-881-3721
【20240404期】血栓四项在心血管科室的应用
2024-04-08
心血管科室涉及的出凝血的相关问题
✦ 心内科主要通过非手术手段来治疗心脏疾病,包括药物治疗、心脏介入手术等。主要通过药物和医疗技术来控制和改善心脏疾病的症状,同时也进行心血管系统的评估和监测。常见疾病:动脉粥样硬化引起的心肌缺血、冠心病、心律失常、心力衰竭、心肌病、感染性心内膜炎、心脏瓣膜病、心包疾病等。

✦ 心外科主要侧重于使用外科手术的方式治疗更为复杂的心脏疾病。通过开胸手术或微创手术等方式,修复或替换心脏的异常部分,以改善心脏的功能和预防进一步的病变。常见疾病冠心病(eg:冠状动脉搭桥手术)、先天性心脏病、心脏瓣膜病、心包疾病、胸主动脉瘤、主动夹层等。

随着人口老龄化,心血管患病人群逐年增加,凝血功能异常及出血风险的控制已成为临床药物干预、术中、术后管理的重要环节。全面的凝血相关检测能够为心血管疾病的出血与血栓性疾病提供重要的诊疗信息,指导临床个体化用药。常规凝血检测项目(eg:凝血六项)用于出血性疾病的筛查和静脉血栓栓塞症的排除,不能作为血栓和出血性疾病的诊断和风险评估方法,因此临床发现出血或血栓时常常找不到原因,也就难以针对性治疗。故全面评估心血管相关疾病的凝血与出血问题,动态评估凝固与纤溶的平衡及发展趋势, 能有效避免心血管科室出凝血意外风险事件的发生。

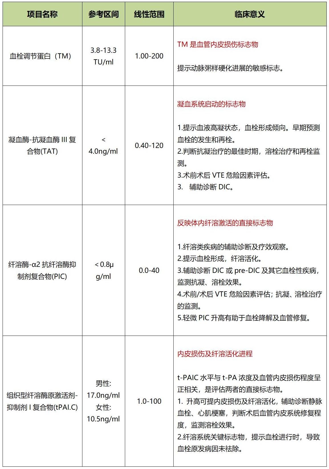
血栓四项临床意义

血栓四项动态监测价值


❂健康人群血栓风险筛查

❂血栓高危人群进行早期诊断、风险评估和疗效评价

❂对于血栓性疾病、DIC早期诊断,溶栓治疗监测,以及血管内皮损伤识别能力

❂可用于出凝血异常的凝固系统及纤溶系统平衡的评价等